Instance Verification Kit (IVK)
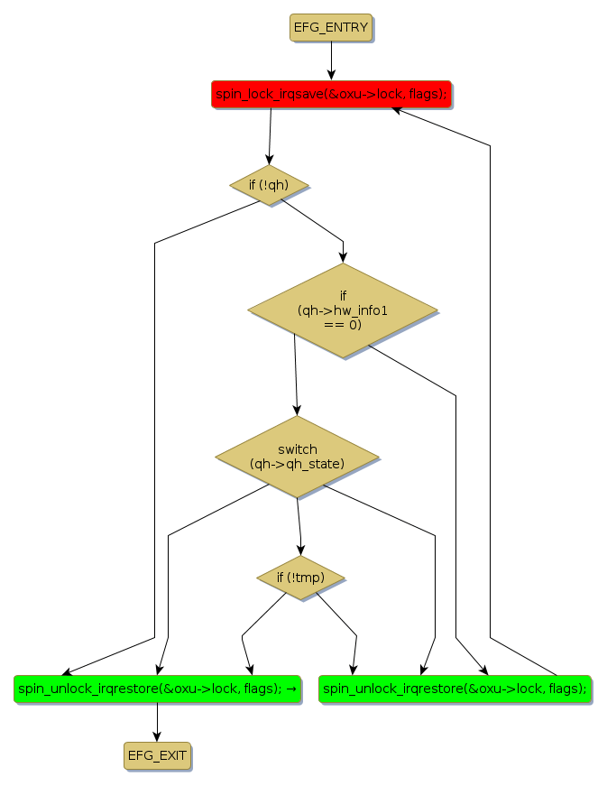
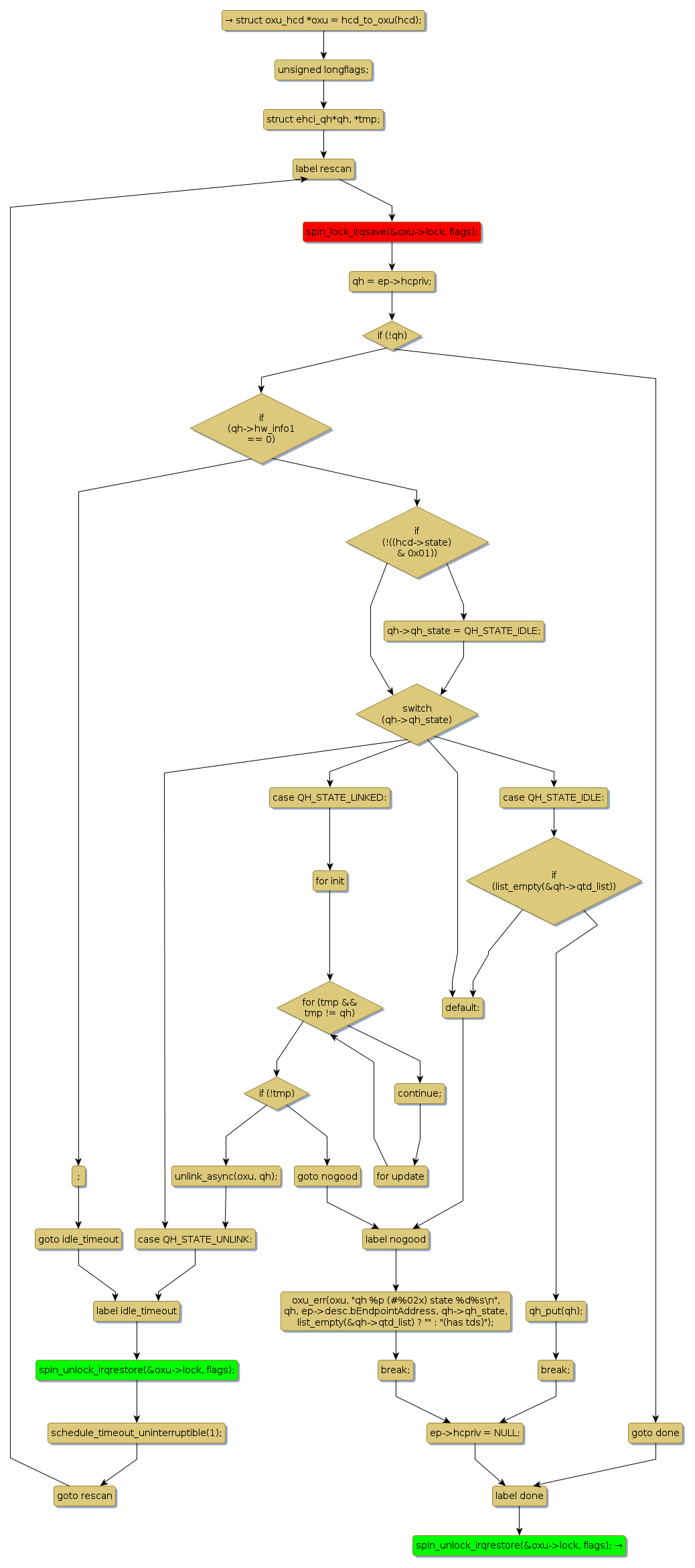
spin lock @ [77715+37+/linux-3.19-rc1/drivers/usb/host/oxu210hp-hcd.c]
Instance Signature: lock
|
The Matching Pair Graph:
|
|
Function Name
|
Control Flow Graph (CFG)
|
Events Flow Graph (EFG)
|
Source Correspondence
|
|
oxu_endpoint_disable
|
|
|
[77417+20+/linux-3.19-rc1/drivers/usb/host/oxu210hp-hcd.c]
|